你提供的照片可能用于改善必应图片处理服务。
隐私政策
|
使用条款
无法使用此链接。检查链接是否以 "http://" 或 "https://" 开头,然后重试。
无法处理此搜索。请尝试其他图像或关键字。
试用视觉搜索
使用图像搜索、识别对象和文本、翻译或解决问题
将一个或多个图像拖到此处,
上传图像
或
打开相机
将图像放到此处以开始搜索
要使用可视化搜索,请在浏览器中启用相机
English
全部
搜索
图片
灵感
创建
集合
视频
地图
资讯
更多
购物
航班
旅游
笔记本
自动播放所有 GIF
在这里更改自动播放及其他图像设置
自动播放所有 GIF
拨动开关以打开
自动播放 GIF
图片尺寸
全部
小
中
大
特大
至少... *
自定义宽度
x
自定义高度
像素
请为宽度和高度输入一个数字
颜色
全部
仅限颜色
黑白
类型
全部
照片
剪贴画
素描
动画 GIF
透明
版式
全部
方形
横版
高
人物
全部
仅脸部
半身像
日期
全部
过去 24 小时
过去一周
过去一个月
去年
授权
全部
所有创作共用
公共领域
免费分享和使用
在商业上免费分享和使用
免费修改、分享和使用
在商业上免费修改、分享和使用
详细了解
清除筛选条件
安全搜索:
中等
严格
中等(默认)
关闭
筛选器
1150×724
mathworld.wolfram.com
Interior Point Method -- from Wolfram MathWorld
768×1024
Scribd
Interpolationv direct method | I…
769×702
researchgate.net
Proposed interpolation method. | Download Scien…
720×720
linkedin.com
Primal Dual Interpoint Method
850×603
researchgate.net
Method of the interpolation between observation points | Download ...
320×320
researchgate.net
Method of the interpolation between observation points | D…
1024×768
SlideServe
PPT - Direct Method of Interpolation PowerPoint Presentation, free ...
850×840
researchgate.net
Structure of the proposed interpolation method. | Downloa…
796×825
researchgate.net
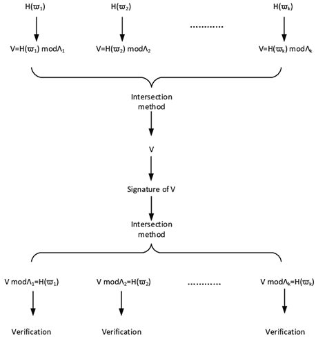
The Schematic of the Intersection Method. | Downlo…
320×320
researchgate.net
The overall process of the interpolation method. | Down…
1024×768
SlideServe
PPT - The Generalized Interpolation Material Point Method PowerPoint ...
328×328
researchgate.net
1. Illustration of interior-point method. | Download Scientifi…
720×540
slidetodoc.com
Direct Method of Interpolation Civil Engineering Majors Authors
320×320
researchgate.net
Schematic of the eight-point interpol…
850×454
researchgate.net
Primary steps of the interpolation method. | Download Scientific Diagram
815×328
researchgate.net
1 Example 1, interior point method with iterative solver | Download Table
850×461
researchgate.net
Details of different interpolation-based methods. Notice that how our ...
850×1039
ResearchGate
Solution of the indirect approach by using sin…
599×1534
researchgate.net
Comparison of the performan…
850×809
ResearchGate
Illustration of the interpolation method used to deduce onset …
850×546
researchgate.net
Intralaboratory and intermethod comparisons of endpoint values. The ...
665×740
dashangu.com
interpolation,lr(第11页)_大山谷图库
914×552
zhuanlan.zhihu.com
[计算机图形学|自学记录]动画与模拟:欧拉方法、刚体与流体 - 知乎
720×453
zhuanlan.zhihu.com
Python实现 内点法Interior-Point Method求解线性规划 - 知乎
570×405
zhuanlan.zhihu.com
内点法介绍(Interior Point Method) - 知乎
672×504
zhuanlan.zhihu.com
内点法介绍(Interior Point Method) - 知乎
600×450
zhuanlan.zhihu.com
内点法介绍(Interior Point Method) - 知乎
672×504
zhuanlan.zhihu.com
内点法介绍(Interior Point Method) - 知乎
1280×720
bilibili.com
内点法优化 Interior Point Method for Optimization_哔哩哔哩_bilibili
1440×1113
zhuanlan.zhihu.com
【学界/编码】凸优化算法 I: 内点法(interior point method…
1188×918
51wendang.com
Interior Point Methods Optimality conditions_word …
1280×720
www.youtube.com
The Intercept Method - Video II - YouTube
1263×437
zhuanlan.zhihu.com
数学规划与运筹学 (12) 内点法 - 知乎
393×332
zhuanlan.zhihu.com
数学规划与运筹学 (12) 内点法 - 知乎
272×230
zhuanlan.zhihu.com
数学规划与运筹学 (12) 内点法 - 知乎
某些结果已被隐藏,因为你可能无法访问这些结果。
显示无法访问的结果
报告不当内容
请选择下列任一选项。
无关
低俗内容
成人
儿童性侵犯
反馈