你提供的照片可能用于改善必应图片处理服务。
隐私政策
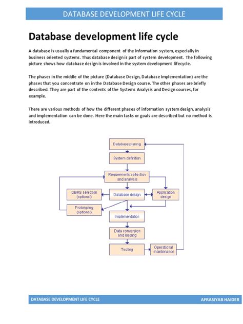
|
使用条款
无法使用此链接。检查链接是否以 "http://" 或 "https://" 开头,然后重试。
无法处理此搜索。请尝试其他图像或关键字。
试用视觉搜索
使用图像搜索、识别对象和文本、翻译或解决问题
将一个或多个图像拖到此处,
上传图像
或
打开相机
将图像放到此处以开始搜索
要使用可视化搜索,请在浏览器中启用相机
English
全部
搜索
图片
灵感
创建
集合
视频
地图
资讯
更多
购物
航班
旅游
笔记本
自动播放所有 GIF
在这里更改自动播放及其他图像设置
自动播放所有 GIF
拨动开关以打开
自动播放 GIF
图片尺寸
全部
小
中
大
特大
至少... *
自定义宽度
x
自定义高度
像素
请为宽度和高度输入一个数字
颜色
全部
仅限颜色
黑白
类型
全部
照片
剪贴画
素描
动画 GIF
透明
版式
全部
方形
横版
高
人物
全部
仅脸部
半身像
日期
全部
过去 24 小时
过去一周
过去一个月
去年
授权
全部
所有创作共用
公共领域
免费分享和使用
在商业上免费分享和使用
免费修改、分享和使用
在商业上免费修改、分享和使用
详细了解
清除筛选条件
安全搜索:
中等
严格
中等(默认)
关闭
筛选器
768×1024
scribd.com
Database Development Life Cycle | PDF | Dat…
768×1024
scribd.com
Database Development Life Cycle Phases | P…
768×1024
Scribd
Database Development Life Cycle | PDF | Data…
768×1024
scribd.com
Database System Development Life Cycl…
768×1024
scribd.com
The Database Development Life Cycl…
768×1024
scribd.com
Database Development Life Cycle | PDF | Data…
768×1024
scribd.com
Database System Development Lif…
768×1024
scribd.com
Database System Development Lif…
1600×1423
colourbox.com
Database development lifecycle | Stock image | Col…
600×404
yittbox.com
Database Development Life Cycle
1170×718
adlibweb.com
Life Cycle of Database Development - adlibweb.
850×373
researchgate.net
Database development life cycle | Download Scientific Diagram
457×965
geeksforgeeks.org
Database Development …
758×414
researchgate.net
Database Development Cycle (DDC). | Download Scientific Diagram
748×421
teachertn.net
Steps in the Development of a Database: Database Development Life Cycle ...
1620×2096
studypool.com
SOLUTION: Database devel…
669×397
dashawnancebarry.blogspot.com
Database Development Life Cycle With Example - DashawnanceBarry
1620×2096
studypool.com
SOLUTION: Database devel…
1620×2096
studypool.com
SOLUTION: Database devel…
625×182
itchimes.com
Unravelling The Life-Cycle Of Database Development | IT Chimes
1620×2291
studypool.com
SOLUTION: The database developm…
850×1201
ResearchGate
(PDF) DATABASE DEVELOPMENT LI…
438×433
hector-has-estes.blogspot.com
Database Development Life Cycle in Dbms - Hector-has-Es…
222×370
hector-has-estes.blogspot.com
Database Development Lif…
720×540
SlideServe
PPT - Database Development Cycle PowerPoint Presentation, free download ...
1024×768
SlideServe
PPT - Database Development Cycle PowerPoint Presentation…
2048×1152
slideshare.net
Database development life cycle unit 2 part 1 | PPTX
2048×1152
slideshare.net
Database development life cycle unit 2 part 1 | PPTX
960×720
slidegeeks.com
Database Development Life Cycle Ppt PowerPoint Present…
638×359
slideshare.net
Database development life cycle unit 2 part 1 | PPTX
638×359
slideshare.net
Database development life cycle unit 2 part 1 | PPTX
638×359
slideshare.net
Database development life cycle unit 2 part 1 | PPTX
768×1024
Scribd
Database Life cycle | Databases | Conce…
570×570
relationaldbdesign.com
Database Life Cycle Stages (Description)
1920×1080
svitla.com
System Development Life Cycle: Methodologies, Phases & Roles
某些结果已被隐藏,因为你可能无法访问这些结果。
显示无法访问的结果
报告不当内容
请选择下列任一选项。
无关
低俗内容
成人
儿童性侵犯
反馈