你提供的照片可能用于改善必应图片处理服务。
隐私政策
|
使用条款
无法使用此链接。检查链接是否以 "http://" 或 "https://" 开头,然后重试。
无法处理此搜索。请尝试其他图像或关键字。
试用视觉搜索
使用图像搜索、识别对象和文本、翻译或解决问题
将一个或多个图像拖到此处,
上传图像
或
打开相机
将图像放到此处以开始搜索
要使用可视化搜索,请在浏览器中启用相机
English
全部
搜索
图片
灵感
创建
集合
视频
地图
资讯
更多
购物
航班
旅游
笔记本
自动播放所有 GIF
在这里更改自动播放及其他图像设置
自动播放所有 GIF
拨动开关以打开
自动播放 GIF
图片尺寸
全部
小
中
大
特大
至少... *
自定义宽度
x
自定义高度
像素
请为宽度和高度输入一个数字
颜色
全部
仅限颜色
黑白
类型
全部
照片
剪贴画
素描
动画 GIF
透明
版式
全部
方形
横版
高
人物
全部
仅脸部
半身像
日期
全部
过去 24 小时
过去一周
过去一个月
去年
授权
全部
所有创作共用
公共领域
免费分享和使用
在商业上免费分享和使用
免费修改、分享和使用
在商业上免费修改、分享和使用
详细了解
清除筛选条件
安全搜索:
中等
严格
中等(默认)
关闭
筛选器
280×280
takealot.com
Gun Toy Combat Military – Machine Sound Gu…
400×300
worthpoint.com
Machine Gun Sound Module for your RC Airplane Helicopter or …
355×254
oshwlab.com
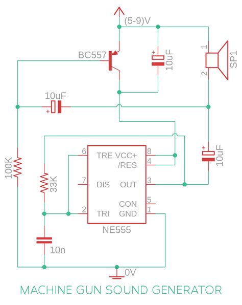
Machine Gun Sound Generator - Platform for creating and sharing ...
1200×1509
circuitspecialists.com
machine-gun-sound-generato…
1271×828
oshwlab.com
Machine Gun Sound Generator - OSHWLab
1200×630
assetstore.unity.com
Weapon Sound Pack - Machine Gun: PKM | Weapons Sound FX | Unity Asset Store
1950×1300
assetstore.unity.com
Weapon Sound Pack - Machine Gun: PKM | Weapons Sound FX | Unity As…
526×947
alienozioa.wixsite.com
Machine Gun SFX Module C…
600×600
makingcircuits.com
Realistic Machine Gun Sound Effect Generato…
343×432
blogspot.com
Machine Gun Sound Using 55…
1024×576
blogspot.com
Machine Gun Sound Using 555 IC ~ Electronics Hotspot
949×337
blogspot.com
Machine Gun Sound Using 555 IC ~ Electronics Hotspot
576×1024
blogspot.com
Machine Gun Sound Using 5…
1280×720
storage.googleapis.com
Sound Effects Machine Gun Fire at Makayla Moffatt blog
691×518
homemade-circuits.com
Real Machine Gun Sound Effect Generator Circuit – Homemade Circuit Projects
1099×884
homemade-circuits.com
Real Machine Gun Sound Effect Generator Circuit – Homemade Ci…
1007×725
homemade-circuits.com
Real Machine Gun Sound Effect Generator Circuit – Homemade Circui…
850×789
homemade-circuits.com
Real Machine Gun Sound Effect Generator Circuit – Ho…
550×585
circuit-ideas.com
Simple Machine Gun Sound Generator C…
1080×1920
www.reddit.com
What is this machine gun s…
577×436
otomasi.sv.ugm.ac.id
Machine Gun Sound Circuit Using IC NE555 – Menara Ilmu Otomasi SV U…
498×296
otomasi.sv.ugm.ac.id
Machine Gun Sound Circuit Using IC NE555 – Menara Ilmu Otomasi SV UGM
1000×707
leantoys.com
Luminous Machine Gun Moving Barrel Shotgun Sound | Toys \ …
1280×720
storage.googleapis.com
Tool Gun Sound at Declan Thwaites blog
1202×902
Hackster
Machine Gun Sound Generator Electronic Circuit …
474×326
freecircuitdiagrams4u.blogspot.com
FREE CIRCUIT DIAGRAMS 4U: Machine gun Circuit Diagram
1536×1024
www.instructables.com
Ray Gun With Laser Sound Effects : 19 Steps (with Pictures) - Instructables
1536×1024
Instructables
Ray Gun With Sound Effects V2 : 17 Steps (with Pictures) - Instructables
1632×3264
ukvac.com
Identify LED type for repro gun s…
1536×1024
Instructables
Ray Gun With Sound Effects V2 : 17 Steps (with Pictures) - Instructables
1536×1024
Instructables
Ray Gun With Sound Effects V2 : 17 Steps (with Pictures) - Instructables
1000×1000
lzjpcb.com
Arcade Light Gun Control Board PCB Assembly-Intel…
1080×1080
bigdawgsgreetings.com
DIY Kit - Light Activated Sound Module - 200 Sec …
650×778
incbtech.com
Machine Gun with Relay (MIN082E)
1001×900
amazon.com
Amazon.com: Sound Module, JRGKJCP 16MB Push Button…
某些结果已被隐藏,因为你可能无法访问这些结果。
显示无法访问的结果
查看更多图片
为你推荐的项目
广告
报告不当内容
请选择下列任一选项。
无关
低俗内容
成人
儿童性侵犯
反馈